MK体育新闻 MKtiyu News 分类>>
MK体育- MK体育官方网站- APP世界卫生组织研制《通过学校促进身体活动:工具包》的特征及启示
MK,MK体育,MK体育官网,MK体育app,MK体育网页版,MK电竞,MK棋牌,MK百家乐,MK真人,MK百家乐,MK体育注册,MK平台注册,MK中国,MK体育中国,MK体育网页版,MK体育官方网站,mk官方网站,mk sports,mk体育平台app对2021年世界卫生组织研制的《通过学校促进身体活动: 工具包》进行解析,分析世界卫生组织促进儿童青少年身体活动的实践方案。《通过学校促进身体活动: 工具包》通过推行高质量体育教育、呼吁支持有额外需求群体、倡导积极通勤方式、开展课后身体活动、优化课间身体活动和增加课堂身体活动等干预措施,提升儿童青少年在学校范围内的整体身体活动水平。其研制理念以增加身体活动和减少久坐为宗旨,干预内容遵循最佳科学证据和实践经验,促进方式指向优化校园物质环境和社会环境,实施保障基于身体活动监测与评估手段。启示:革新健康观念,促进儿童青少年养成积极健康生活方式;提供具体指导,制定符合国情的学校身体活动促进方案;加强环境建设,发挥学校物质环境和社会环境的支持性作用;强化监测评估,保障学校身体活动促进工作可持续运行。
身体活动不足已成为人们面临的重大健康风险之一。据世界卫生组织(World Health Organization,WHO)统计,每年约有4 200万人死于身体活动不足引起的健康问题,包括呼吸系统疾病、心脑血管疾病、糖尿病等,约占全球总死亡人数的71%(WHO,2022)。其中,儿童青少年群体身体活动不足现象愈发普遍,全球范围内有超过80%的儿童青少年身体活动不足,85%的女生和78%的男生未达到WHO建议的每天至少进行60 min中等至高强度身体活动的标准(Guthold et al.,2020)。近年,虽然我国学校体育工作已取得较大进展,青少年营养水平和形态发育水平不断提高,但学生体能水平较低,身体活动不足现象也较为显著,视力不良率居高不下,超重和肥胖比例明显增加(张娜 等,2017;Fan et al.,2017)。WHO在《身体活动全球行动计划2018—2030》(Global Action Plan on Physical Activity 2018—2030)中提出“到2030年将全球儿童青少年身体活动不足比例相对降低15%”的目标,并在GAPPA框架下开发各类工具以促进身体活动水平(WHO,2018)。针对6~18岁的儿童青少年群体,WHO于2021年12月发布了《通过学校促进身体活动:工具包》(Promoting Physical Activity Through Schools:A Toolkit)(以下简称为“WHO工具包”),为儿童青少年身体活动促进工作提供实践指南。学校是促进儿童青少年体质健康的主阵地,学校教育对提高儿童青少年身体素养、健康素养与养成健康生活方式均具有重要促进作用(专家组,2021)。WHO工具包提倡的以学校为基础的儿童青少年身体活动干预模式对我国具有一定参考价值。本研究基于对WHO工具包的系统解读,分析身体活动干预措施和实施策略,拓宽学校促进身体活动工作的内涵与外延,借助以学校为基础的儿童青少年身体活动干预过程,推动以增进健康福祉为目标的社会规范与态度转变,改善场地和空间条件,并建立有效的行动协调制度。
WHO工具包强调实施高质量体育教育(quality physical education)促进儿童青少年身体活动。作为国际公认的重要理念,高质量体育教育是推动体育教育加速发展的核心动力。联合国教育、科学及文化组织(United Nations Educational,Scientific and Cultural Organization,UNESCO)指出,高质量体育教育是早期教育、中小学教育的重要组成部分之一,能够为儿童青少年提供有序、渐进和包容的学习经历(UNESCO,2015),是终身参与身体活动和运动的基础。UNESCO对全球学校体育的相关调查显示,尽管全球大部分国家(地区)通过立法措施保障体育教育的正当性,但仍有29%的国家(地区)没有按照法律的要求执行,不同国家(地区)的体育教育质量存在较大差异(Hardman,2014)。WHO工具包提出,实施高质量体育教育需从3个方面着手:1)应树立公平发展的理念,确保体育教育面向所有儿童青少年。无论任何年龄、能力、宗教信仰、性别或技能,都有机会并有信心参加体育活动。2)学校应将体育教育作为正式课程体系的核心内容,设置以高质量体育教育为导向的体育课程,重点培养学生身体活动的能力和信心、传授基本运动技能以及保持身体活动和健康所需的健康行为知识,帮助儿童青少年在认知领域、情感领域和心智运动技能领域获取发展性的深刻体验,并在此过程中提高身体素养,为培养终身体育习惯夯实基础(汪晓赞 等,2024)。3)在体育课程评价方面,应关注学生的表现,建立以个体进步幅度和努力水平为依据的纵向评价体系,减少在学生间进行横向比较。WHO工具包通过贯彻体育教育公平发展理念、提升体育教育在学校课程体系中的重要性、重塑纵向的体育课程评价体系等3个维度推进高质量体育教育,培养儿童青少年进行身体活动的自信心和能力,从而享受运动的乐趣,提高进行身体活动的主动性。
联合国教科文组织大会通过的《国际体育教育、体育活动与体育运动》(International Charter of Physical Education, Physical Activity and Sport)指出,从事身体活动和体育运动是所有人的基本权利。学校有责任为全体学生提供体育教育和身体活动机会,满足学生个体和群体的具体需求。WHO工具包指出,学校促进学生身体活动应考虑个体或群体之间的差异,这些差异不仅体现在儿童青少年的年龄、体型、体能、技能水平、健康状况等方面,还包括儿童青少年的身体活动能力、需求和偏好。因此,教师、教练员和指导员不应期望所有儿童青少年都能以相同的方式或时长参与活动或锻炼,尤其是肢体残疾、精神障碍和身患慢性病等特定教育群体。该群体身体活动不仅受限于自身参与能力,还面临外部环境阻碍(杨立雄,2022)。根据WHO工具包建议:1)推动学校向所有可能需要额外帮助和特定策略的学生群体提供针对性帮扶措施,确保体育教育质量基本实现均衡以及每个学生拥有相对公平的权利参与体育活动。2)加强学校与特定教育群体之间的沟通,了解个体的具体状况,分析影响其身体活动的因素。3)确保所有负责体育教育和身体活动的学校教职工了解存在残疾和/或患病的儿童青少年以及需要的额外帮助,以便采取更多针对性帮助措施。4)统一监测和评估儿童青少年的身体活动状况,根据其具体参与困难制定对应解决方案,为身体活动参与不足的儿童青少年提供系统性支持。
不同通勤方式因身体活动量的差异,会产生不同的健康效应。积极通勤方式(active travel)是指通过步行、骑自行车、滑板车等方式替代机动交通方式(如汽车、摩托车等)进行日常出行(Pang et al.,2017)。WHO工具包指出,对大多数学生而言,以积极通勤方式往返学校是增加日常身体活动频率的最佳方式,有助于发展儿童青少年的运动技能和认知能力,还能培养儿童青少年的独立能力,具有较高的推广价值。有研究发现,积极通勤方式是一种成本低、绿色环保的健康生活方式,能够有效缓解青少年学生抑郁和焦虑症状,进而降低自杀尝试发生率(Chen et al.,2021)。鼓励儿童青少年使用积极通勤方式在部分国家(地区)已有实践,证实相应的计划能够改善儿童青少年身体活动参与态度,提高身体活动参与水平。例如,2005年澳大利亚维多利亚州推行步行上学计划,每年10月鼓励当地小学生尽可能多的使用积极通勤方式。据数据统计,2016年有144 928名小学生参与该计划,参与人数和参与度逐年上升;2019年,参与人数突破186 600名,创历史新高;截至2022年,为应对突发公共卫生事件时期儿童青少年身体活动不足等问题,该计划升级为全年常态化参与模式,旨在通过长期持续实施,促使积极通勤方式成为持久健康行为(Vichealth,2022)。WHO工具包针对这一干预措施提出具体操作建议:1)学校应主动考察当地环境,为促进儿童青少年使用积极通勤方式提供充分的保障措施。2)政府及其有关部门应制定相应政策,消除积极通勤方式的实施障碍,如规划安全的往返学校路线、解决学生停放自行车的场地和安全问题等。3)学校需加强宣传作用,将积极通勤方式的益处传达给学生及家长。
儿童青少年每天的课堂学习时间往往代表了其久坐时间(Martin et al.,2017)。2020年,WHO发布的《世卫组织关于身体活动和久坐行为的指南》(WHO Guidelines on Physical Activity and Sedentary Behaviour)强调了久坐行为的危害,并提倡所有群体减少久坐时间,通过不同强度的活动间断久坐可对人体产生益处(WHO,2020)。WHO工具包提出,通过开展课堂身体活动(classroom physical activity)可对儿童青少年的课堂久坐行为进行有效间断,该形式主要适用于室内教学的普通课程。具体而言,教师可以在课堂教学过程中穿插3~5 min不同强度的身体活动,也可以将身体活动与不同学科课程的教学内容结合或改变教室桌椅布局等。增加课堂身体活动除减少久坐行为、提升身体活动水平外,还可提升儿童青少年唤醒水平,有益于改善选择性注意、提高专注度,进而对学业成绩产生积极影响(Lambourne et al.,2010;Watson et al.,2017)。课堂身体活动已经成为一些国家(地区)广泛推行的举措,如美国积极推广课堂身体活动,平均每天可为学生积累19 min的身体活动时间(陈昂 等,2016),并将课堂身体活动作为学校体育促进战略“综合学校体力活动计划”的组成部分(赵富学,2020);芬兰将课堂身体活动作为增加学生身体活动参与机会和时间的重要方式,并将其纳入全国性身体活动促进项目“学校运动计划”(杨燕国 等,2022;Tammelin et al.,2015)。因此,WHO工具包强调,要在学校中广泛开展课堂身体活动:1)提供相应的支持性政策;2)向学校教职工、家长、学生等群体积极宣传课堂身体活动的理念和作用;3)为教师提供适当的资源,如课堂身体活动开展所需要的场地、设施、用品,以及身体活动与不同学科教学内容的结合方法、案例等。
WHO工具包提出,除体育课程之外,学校可以专门设置课间活动时段,以课间身体活动的形式丰富儿童青少年的校内身体活动,有效增加儿童青少年日常身体活动量。课间身体活动作为一种非结构化的身体活动环境,具有多方面效果:1)促进身体健康,有助于减少久坐行为、发展运动技能和保持锻炼习惯。2)提高学习效率,课间身体活动可缓解课堂学习带来的疲劳,帮助儿童青少年在后续课堂上更加专注和高效(毛文嘉 等,2025)。3)促进社交技能发展,课间身体活动使儿童青少年放松的同时,还提供了良好的社交环境,有助于同辈之间交流和互相学习。课间身体活动已在全球多数国家(地区)的中小学校中广泛开展,如美国、英国、法国、澳大利亚、芬兰等国家都将课间身体活动纳入学校日常教育体系。以美国为例,美国政府机构和社会组织为基础教育阶段的学校制定了系统的课间体育活动指南,为学校课间身体活动的组织实施提供了详细指导(李忠伟 等,2023)。近年,我国也颁布了多项政策保障中小学生身体活动时长,提出每节课间应安排学生走出教室适量活动和放松,保障学生在课间及其他非教学时间的正当交流、游戏、室外活动等权利。综合国际经验,WHO工具包建议从幼儿园至中学的所有学校都应在日常活动中规定课间身体活动时间,制定非结构化的课间身体活动标准,提供安全的室内和室外场所,补足运动、游戏设施和器材,保障儿童青少年在课间的身体活动需求。
WHO工具包提出的课后身体活动可理解为在学校课后服务时间段进行的身体活动。课后服务是指学校在放学后开展的有组织的课外活动,也被称为课外时间(out-of-school-hours)(WHO,2021b)。课后服务由学校教职工和志愿者等在学校组织和开展,一般用于强化和补充学校课程,如开展安全教育和健康教育等。WHO工具包建议,学校应在课后服务中为儿童青少年增加身体活动机会,在这一时间段组织体育运动和娱乐活动对儿童青少年有诸多益处,有助于其掌握运动技能、提升身体活动水平、参与社交活动和养成锻炼习惯(Beets et al.,2009)。因此,应充分利用课后服务的契机提升儿童青少年身体活动水平。1)学校应制定课后身体活动方案并定期更新,增加课后服务中开展身体活动的机会,尽量满足所有学生需求,吸引更多人参与。2)确保至少有50%的时间安排学生进行身体活动。3)在优化课后服务组织实施的同时,学校还应考虑场地设施、人身安全、公共交通等问题,保障课后服务安全、有序运行。4)与区域内的学校之间建立联系,共享校内资源,使学生可以选择在不同学校参与课后服务。
WHO指出,有规律的身体活动有助于预防和治疗非传染性疾病,改善心理健康,提高生活质量和增加幸福感,身体活动在促进儿童青少年心肺健康、骨骼健康、认知能力提升以及预防肥胖方面具有显著效果(WHO,2022)。“动则有益”的健康理念认为,包括特定群体在内的每个人都可以从增加身体活动和减少久坐行为中受益,即使是低强度身体活动也可以带来好处,尽量达到《世卫组织关于身体活动和久坐行为的指南》建议的身体活动水平。因此,WHO工具包确立了以增加身体活动和减少久坐行为作为主要促进手段的健康理念,表明身体活动对儿童青少年健康成长和全面发展的重要性。WHO工具包还指出,儿童青少年身体活动不足问题已较为普遍,主要原因在于当前儿童青少年学业压力大、锻炼环境欠佳、身体活动意识薄弱等。此外,电子产品的普及增加了儿童青少年的视屏时间,使用手机、电脑、电视等设备助长了久坐行为,儿童青少年身体活动不足已成为全球普遍现象。因此,WHO工具包将其核心原因总结为缺乏足够的身体活动意识和投入,将增加身体活动和减少久坐作为直接干预目标,提出以学校为基础实施身体活动干预措施。充分发挥学校作为可靠信息来源的积极作用,向家庭、社区传达增加身体活动和减少久坐的健康理念,强化家庭、监护人以及社区人员的身体活动意识,使家庭教育、社区教育与学校教育相配合,对儿童青少年身体活动习惯的养成和健康生活方式的形成产生深刻影响。
WHO工具包强调,通过循证方法制定儿童青少年身体活动干预措施,研发团队收集身体活动干预的高质量系统综述、荟萃分析、研究报告等相关文献,以英国、美国、澳大利亚、芬兰等国家(地区)在促进身体活动方面的成功经验为范例,总结各类身体活动干预方式的科学证据和实践经验(表1),其内容涉及不同干预措施的教育效益、健康效益和实施效果等,在循证基础上形成6项干预措施,为使用者提供了全面、科学的指导。例如,久坐行为易导致儿童青少年肥胖增加、睡眠时间减少、亲社会行为较差等问题在学界已达成共识。针对儿童青少年为接受学校教育而产生不可避免的久坐情况,WHO工具包借鉴久坐间断的相关研究结果,以及美国疾病控制与预防中心、芬兰教育和文化部的政策实践,提出将身体活动融入课堂的干预措施,鼓励学校积极开展课堂身体活动以打破久坐行为。同时,学校在身体活动干预措施的实施过程中,应根据科学研究和实际效果进行调整和优化,充分保障干预措施的有效性和可持续性。
环境和社会环境支持力度有助于提高儿童青少年身体活动水平,培育身体素养与健康素养,同时还具有预防心理健康障碍等多方面作用。WHO工具包将环境支持要素贯穿于整体促进方式中:1)建议学校充分利用现有条件,并通过完善场地设施、增加活动器材、建立维护系统等方法,不断优化学校的硬件设施,推动积极通勤方式、课间身体活动、课后服务等身体活动干预措施的实施。2)建议学校通过制定政策支持学生在校身体活动,采用鼓励学生自主组织活动、邀请家庭和社区进校参与、提供专业的身体活动指导等方式,营造支持性的身体活动氛围,以良好的软性条件激发儿童青少年参与身体活动的主动性。3)建议学校重视对教职工的在职培训,发挥榜样示范作用,通过提高教职工素质优化学校社会环境,如支持体育教师及相关工作人员(如器材管理员等)的专业发展,打造高质量体育教育,加强其他学科教师和工作人员的身体活动知识储备,提升其帮助学生增加身体活动的能力,更好地配合课堂、课间、课后服务身体活动干预措施的实施。
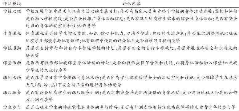
监测和评估是保障学校身体活动促进工作有效实施的关键环节,WHO工具包在实施策略中建议,以成立“学校身体活动促进工作组”的方式将其纳入学校规划并持续推进,通过建立完善的问责机制,邀请利益相关方和第三方组织参与监测评估过程,确保监测与评估手段的公正性和客观性。在身体活动的监测工作中,系统采集学校实施身体活动干预过程中的信息和数据,如干预措施对学生身体活动态度、信念、动机、自信、参与以及身体健康水平等方面的影响。身体活动评估是基于监测数据,检验学校身体活动促进政策是否达到预期目标的手段,以此调整和优化政策实施效果。WHO工具包提出“学校身体活动评估工具”(表2),从学校治理、体育课程、学校通勤、课堂活动、课间活动、课后服务和学生参与7个模块评估学校身体活动促进工作。同时,通过观察、访谈、案例研究等方式完成评估,分析现有做法的优势和不足,评估结果可应用于制定、审查和修订学校身体活动促进政策,并为后续工作重新设定关键领域的发展目标,促使干预措施不断优化。通过监测评估学校身体活动工作,确保学校身体活动促进举措能够有效促进儿童青少年的健康,为世界范围内的中小学校提供实施指导。
1)WHO工具包提出“建设高质量体育教育”,结合《“健康中国2030”规划纲要》《健康中国行动(2019—2030年)》等有关文件要求,健全健康教育体系,并把健康教育作为所有教育阶段素质教育的重要内容。应做好健康教育师资队伍建设,进一步提高体育教师健康素养与健康教育知识和能力,缓解体育教师长期稳定的专业发展环境与自身被赋予健康教育的使命所带来的身份认同危机。观念是行动的先导,体育教师应有意识的向学生阐释开展科学、有效的身体活动在促进个人健康成长方面的益处,如缓解不良情绪、提升社交能力及增强自我效能感等。同时,通过课堂中的主题学习、问题情境、“学-练-赛”等环节,促使学生在体验趣味、团队协作等真实情景中激发运动动机,养成身体活动习惯。2)以学校为纽带建立“校-家-社”协同育人机制。学校、家庭与社会力量形成关注学生身体活动的凝聚力。学校作为学生身体活动促进的核心阵地,应主动联结家长、体育组织、体育基金会等其他社会力量形成合力,系统构建学生身体活动促进机制,如规划安全的往返学校路线,通过步行或借助平衡车、自行车、滑板等交通工具,设定积极通勤方式。3)根据《世卫组织关于身体活动和久坐行为的指南》《中国人群身体活动指南(2021)》《中国儿童青少年身体活动指南》等指导文件,通过网络推送、社区讲座、宣传画报等多样化的体育科普形式,向家长、教师及儿童青少年群体推广“动则有益、多动更好、适度量力、贵在坚持”的身体活动理念,丰富体育运动形式之外的各类身体活动方式,提倡碎片化运动等便捷的身体活动方式,进一步减少场地设施、经济条件、运动能力等参与身体活动的内、外部限制因素。面向社会大众普及积极参加体育运动项目的同时,宣传日常身体活动的重要性,明确儿童青少年的日常身体活动需求和推荐量。
WHO工具包作为《身体活动全球行动计划2018—2030》(Global Action Plan on Physical Activity 2018—2030)的配套工具,注重针对性、实践性和可操作性,既为学校促进儿童青少年身体活动指明了科学系统、详尽细致又易行有效的具体实施方案,又为世界各国(地区)制定和实施儿童青少年身体活动促进计划提供了参考。目前,我国中小学校的校内体育活动质量在顶层设计层面受到广泛关注,但学校在相关政策落地实施方面还缺乏明确指导,仍需出台系统性、综合性、可操作的儿童青少年身体活动干预方案(刘建武 等,2024)。制定与宏观政策相应的工具包或指南性质的实施方案,确保政策有效落实,推动我国学校身体活动促进工作。
制定符合我国国情的学校身体活动促进方案,整合高校、科研机构、企业等社会组织的研究成果和实践经验,形成具有共识性的行动方案。一方面,要结合我国学界研究进行循证决策。在学校体育改革与发展、“双减”政策颁布、健康教育逐渐被视为素质教育重要内容的背景下,建设高质量体育课后服务体系、完善课外体育作业实施模式、践行健康教育理念成为目前的重点议题,学界也开展了广泛的研究,为学校身体活动促进提供了理论指导。例如,课后体育服务与体育课程、体育课程与课间体育活动之间的协同发展,相互推动与补充(任海江 等,2023);关注学校身体活动促进问题,也要以多元视角综合考量各种情境中不同强度、类型、时间的身体活动,以及通过日常生活与体育课堂身体活动形成的健康观念与爆发力、灵敏、柔韧等身体素质能否实现相互迁移等问题(杨兴隆 等,2023)。关注课堂身体活动,突破“知识本位”与“学科本位”教学模式,以跨学科主题教育为契机,逐渐将身体活动融入其他课堂中,建立以学生全面发展为本位的课程模式。此外,在现有研究基础上,还要进一步挖掘课堂身体活动、通勤方式等有利于促进学生身体活动层面的内容。另一方面,要提升学校身体活动促进工作的治理效能,各学校可成立身体活动促进工作部门主导身体活动纳入政策制定、学校场地设施建设等系列工作。同时,身体活动促进工作应充分利用教育集团、教育联盟、教育共同体等组织,共建共享优质身体活动促进资源,通过共享资源、分析身体活动促进典型案例等途径,以建设高质量体育教育为宗旨,发挥教育集团对身体活动促进工作薄弱学校的带动与培育作用,增强学生身体活动促进工作薄弱学校的“自身造血机能”。
社会环境方面:1)学校需制定身体活动促进计划鼓励学生主动参与,并积极采取干预措施进行辅助,帮助学生从具身认知中感受身体活动对身心健康的益处。充分利用体育竞赛在体验、营造校园运动氛围中的关键作用,人类会通过身体活动与环境互动创造意义和身份,这种互动是双向的,即环境塑造身体活动经验,身体活动也对环境产生影响(周成林 等,2024)。体育竞赛塑造学生身体活动经验,学生在竞赛过程中的身体活动体验也会持续影响校园运动氛围。学校应在设置专业性体育竞赛的同时,通过修改竞赛规则、简化竞赛程序增设普适性体育竞赛。例如,运用气排球等易于操作的体育器材,开展“体育嘉年华”、拔河比赛等趣味性体育竞赛,营造人人可参与的体育竞赛氛围,并在学校官方网站、微信公众号、班级群等平台广泛宣传竞赛精彩瞬间,烘托运动氛围。2)体育教师作为学生主动进行身体活动的核心引导者,关注体育教师培训的提质增效,提升体育教师促进学生养成身体活动行为习惯的能力,以及辐射引领其他学科教师在常规课堂教学中融入身体活动,是落实学校身体活动促进工作的关键。具体措施既包括核心素养、健康教育专业素养及跨学科素养等有利于体育教师专业化成长的素养能力培养,也包括在教师共同体建设中有意识地向其他学科教师普及具有基础性、科学性、可操作性的简易运动项目和肢体动作的能力培养,使教师在真实课堂教学中通过“做中学”“做中教”等方式融入身体活动的真实场景。
在体质健康监测方面:1)拓宽监测内容,将学生的身体活动参与态度、动机、信心等过程性指标纳入监测范围,结合健康知识习得水平、运动技能掌握程度和身体素质测试结果,综合考量学生健康水平。2)实施智慧化监测,建立大数据平台,将学生体质健康数据与学业成绩、心理健康和社会适应进行整合关联,为促进学生全面发展提供数据支撑。在此基础上,通过制定运动处方、开展心理辅导等方式,精准干预每个学生个体的健康状况。3)设定差异化监测标准,除考虑性别、学段、健康状况等影响身体活动的因素外,还应响应WHO对支持额外需求群体身体活动的呼吁,分别设定差异化监测标准。特别是对经济欠发达地区、边远地区以及其他体育资源薄弱学校,设定贴合实际情况的监测标准与评价方式。
在学校身体活动评估方面:1)建立多元化评估主体,形成多元评价视角。学校应成立身体活动促进的评估工作组,定期开展自我评估,并引入第三方组织和其他利益相关者参与评估,动态考察学校身体活动促进评估工作的开展情况。通过各主体协同发力,保障评估工作的客观、科学和高效率。参照WHO工具包提出的“学校身体活动评估工具”,从学校治理、体育课程、学校通勤、课堂活动、课间活动、课后服务和学生参与等多个层面进行综合评估。2)拓宽评估内容的范围,应从大课间体育活动、课后体育服务等活动中,将不同性别、学段、健康状况的学生参与情况纳入评估体系。同时,还要关注身体活动评价在不同活动情境中的适用方法与条件,确保评价场景与评价模式相匹配。3)推动评估结果的有效转化,借鉴WHO工具包提供的评估工具、国外实践经验及最新科研成果进行创造性转化研究,开发并完善符合我国学校实际的评估标准体系,推动我国学校身体活动促进评估理论的本土化构建。
2026-01-04 10:06:29
浏览次数: 次
返回列表
友情链接:





